设为首页  |  加入收藏
 首 页  学院概况  师资队伍  学科建设  教学培养  学生工作  党群工作  招生就业  合作交流  人才招聘  重点实验室 
当前位置: 首 页>>招生就业>>研究生招生>>正文
 
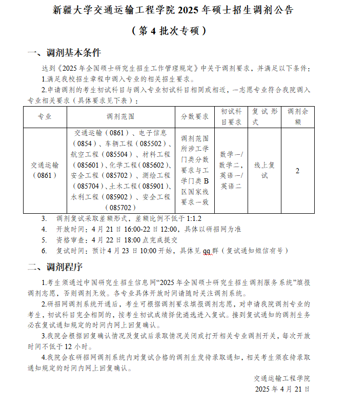
bwin中国官网2025年硕士招生调剂公告(第4批次专硕)
2025-04-21 13:06  


关闭窗口
领导信箱 | 新校区 | 校园风光 | 网站地图

联系地址:中国新疆乌鲁木齐市水磨沟区华瑞街777号biwn必赢网址博达校区    邮编:830017

联系电话:研究生办公室0991-2111646     综合办公室0991-2111699          Email:http:

版权所有 Bwin·必赢亚洲(中国区)官方网站-Officials Website